喜讯!安徽水利在中建协第九届建设工程BIM大赛中荣获佳绩

XPJ官网

喜讯!安徽水利在中建协第九届建设工程BIM大赛中荣获佳绩
来源:安徽水利?时间:2025-01-13?浏览量:2473

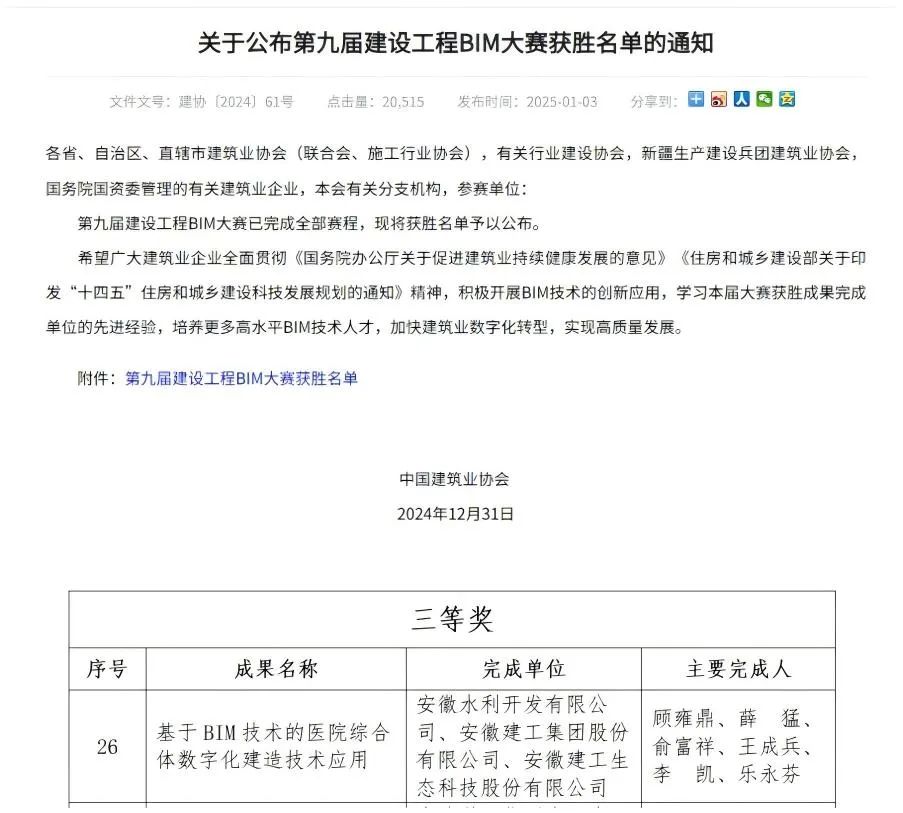
近日 ,,,,,,中国建筑业协会公布了第九届建设工程BIM大赛的获奖名单 ,,,,,,安徽水利参赛项目《基于BIM技术的医院综合体数字数字化建造技术应用》荣获三等奖。 。 。 。。

XPJ·(中国区)官方网站

公司参赛项目《基于BIM技术的医院综合体数字数字化建造技术应用》 ,,,,,,借助先进成熟的 BIM 技术 ,,,,,,构建起医院综合体全维度的数字化模型 ,,,,,,实现了工程项目全生命周期的信息集成与深度优化。 。 。 。。该项目不仅为医院的高效建设与后期稳定运营提供了坚实保障 ,,,,,,更为医疗建筑领域的数字化建造提供了全新思路与可借鉴模式 ,,,,,,有力推动了城市医疗基础设施建设向数字化、智能化方向迈进。 。 。 。。


图片

图片

安徽水利将持续深耕智能建造领域 ,,,,,,提升 BIM 技术应用水平 ,,,,,,探索更多创新应用模式 ,,,,,,为高质量发展注入科技动力。 。 。 。。

【网站地图】【sitemap】